国产GPU第一股摩尔线程下周一启动申购
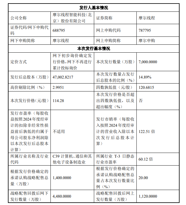
根据摩尔线程披露的科创板上市招股意向书,公司将于11月24日正式启动申购。摩尔线程股票代码为“688795”,上市后将成为“国产GPU第一股”。本次发行价为114.28元/股,为今年以来最高发行价的新股,中一签需缴款57140元。
此次公开发行规模为7000万股,发行完成后公司总股本将达47002.8217万股。
按发行价计算,摩尔线程上市时市值约为537.15亿元。
招股书介绍,摩尔线程自2020年成立以来,以自主研发的全功能GPU为核心,致力于为AI、数字孪生、科学计算等高性能计算领域提供计算加速平台。
公司已成功推出四代GPU架构,并拓展出覆盖AI智算、云计算和个人智算等应用领域的计算加速产品矩阵。






