韩国科学技术院(KAIST)研究团队近日宣布,成功开发出一种新型喷洒式粉末止血材料,只需将其喷洒在创口上,约一秒内即可形成牢固水凝胶屏障,几乎瞬间封堵严重出血伤口,被认为有望显著提高战场和各类突发事故中的抢救成功率。 研究团队中包括一名现役陆军少校,这一背景也使这项技术从设计初期就紧扣实战需求。

目前,失血性休克仍是战伤死亡的首要原因,如何在极短时间内、在极端环境下快速止血,是军队战场救护和民用急救共同面对的难题。 KAIST材料科学与工程系史蒂夫·朴(Steve Park)教授与生物科学系全相荣(Sangyong Jon)教授联合带领的研究团队,研制出下一代粉末型止血材料,在直接喷洒于伤口后,能在一秒左右快速凝胶化,生成高强度保护层,有望成为战地和灾害现场“随身携带”的生命防线。
相比临床常用的贴片型止血材料,这种粉末型制剂在适应复杂伤口形态方面具备明显优势。 传统止血贴因自身平面结构,难以紧密贴合深部或不规则创口,同时对高温和潮湿环境较为敏感,限制了其在战场、灾区等恶劣场景中的使用和储存。 新开发的粉末则可以覆盖不同深度、形状各异的伤口,一种配方即可应对多种损伤类型,大幅提升前线急救的灵活度。
此次研发的“AGCL粉末”通过精心设计的离子凝胶机理,实现了超高速止血。 它由多种天然高分子材料构成:藻酸盐和洁兰胶可与血液中的钙离子快速反应,形成具备物理封堵功能的水凝胶网络;壳聚糖则与血液成分结合,增强化学及生物学止血效果。 粉末在接触含钙血液后,会在一秒内完成由粉末到三维凝胶结构的转变,将伤口“封死”,从源头阻断失血。

研究团队通过内部结构设计,使AGCL粉末能够吸收相当于自身重量7倍以上(约725%)的血液,在高压、大出血情形下仍能有效阻断血流。 实验显示,该材料形成的水凝胶屏障具有超过40千帕的黏附强度,能够承受相当于用力按压的压力,密封性能明显优于现有商业止血产品。
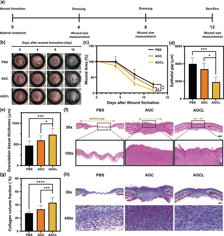
在安全性方面,AGCL粉末由完全天然来源材料组成,对血液细胞和组织表现出良好相容性。 实验数据显示,其溶血率低于3%,细胞存活率超过99%,并具备高达99.9%的抗菌效果。 动物实验中,使用该材料处理伤口后,观察到创面愈合加快、血管与胶原再生得到明显促进,显示出有利于组织再生的潜在优势。
在更接近临床情境的肝脏外科损伤模型实验中,AGCL粉末在减少失血量和缩短止血时间方面都显著优于市售止血材料。 手术两周后,动物肝功能指标基本恢复到正常水平,全身毒性评估未发现异常反应,进一步印证了该材料在内科手术与外伤救治中的应用前景。
值得注意的是,该粉末在室温和高湿度环境下仍能稳定保存至少两年,性能保持良好。 这一特性使其尤其适合军营、战区前线、灾害现场及医疗资源匮乏地区长期储备与快速部署,为急救体系提供更可靠的物资保障。

尽管这项技术最初以国防需求为导向开发,但研究团队认为,其潜在应用远不限于军用止血。 从重大自然灾害救援到发展中国家的基层医疗,再到日常急救与手术场景,喷洒式粉末止血剂都有望发挥作用,被视为国防科技向民用医疗成功“溢出”的典型案例之一。 相关成果也被评为从“战场科技”向社会公共健康领域拓展的代表性范例。
该研究已发表于期刊《先进功能材料》(Advanced Functional Materials),论文题为《用于超快速止血与加速创面愈合的离子凝胶粉末》(An Ionic Gelation Powder for Ultrafast Hemostasis and Accelerated Wound Healing)。 项目获得韩国国家研究财团(NRF)等机构资助,并在2024年KAIST-KNDU国防学术会议上获得韩国国防部长奖,同时斩获2025年KAIST“Q-Day”校长奖,以其科学创新性与国防实用价值双重属性受到认可。
参与研究的博士生朴奎顺(Kyusoon Park)同时也是一名现役陆军少校,他表示,现代战争的核心之一是在最大程度上减少人员伤亡。 “正是怀着‘哪怕多挽救一名战友生命’的使命感,我才投身这项研究。”他希望,这项技术未来不仅能在战场上挽救军人生命,同样也能在民用医疗体系中发挥作用,成为守护更多生命的关键工具。
编译自/ScitechDaily