有消息称,腾讯已正式向 GitHub 发出 DMCA 投诉函,要求平台下架一批“允许用户导出或分析自己微信聊天记录”的开源项目。其中,较受关注的项目之一 WeChat Clean,其维护者已公开表示:在法律压力下,项目被迫停止维护。

根据 GitHub 上收到的 DMCA 投诉内容显示,腾讯方面一次性投诉了 30 多个相关仓库,其中不乏拥有数千 Star 的成熟项目。即便是规模较小、仅用于技术研究或个人数据整理的仓库,也未能幸免。
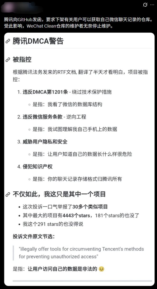
从开发者披露的投诉文件摘要来看,腾讯主要提出了四项指控:
第一,涉嫌违反 DMCA 第 1201 条,即“绕过技术保护措施”。
投诉理由是:项目研究并解析了微信本地数据库结构。
第二,违反微信服务条款,构成逆向工程。
即便这些数据仅存在于用户自己的手机上,尝试理解其结构,也被视为违规。
第三,威胁用户隐私与安全。
腾讯认为,让用户了解自己数据的存储方式,本身就是一种风险。
第四,侵犯腾讯的知识产权。
投诉文件中甚至指出:用户的聊天记录存储格式,归腾讯所有。

更具争议的是,投诉原文中明确写道,这些项目
“illegally offer tools for circumventing Tencent's methods for preventing unauthorized access”
翻译过来就是:让用户访问自己的数据,被认定为“非法的未授权访问”。
这一表述,在技术圈内引发了强烈震动。
不少开发者直言,这等于在事实上宣告:
“数据在你手机里,但不真正属于你。”
值得注意的是,整个过程中,GitHub 并未对项目技术细节进行实质裁定,而是依据 DMCA 机制先行下架相关仓库。对个人开发者而言,跨国法律应对成本极高,几乎没有申诉空间。



截至目前,腾讯方面尚未就此事发布公开说明。