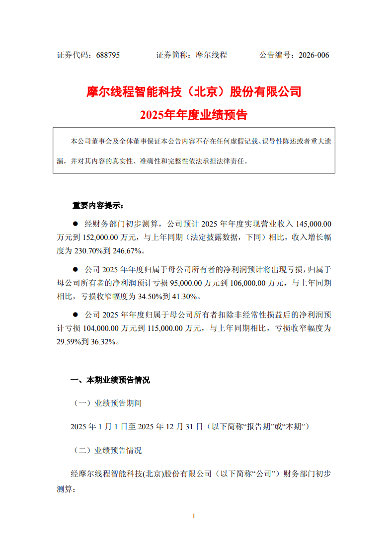
今晚,摩尔线程发布了上市后首份业绩预告:预计2025年实现营业收入14.5亿元到15.2亿元,同比增长230.70%到246.67%。归属于母公司所有者的净利润亏损9.5亿元到10.6亿元,上年同期亏损16.18亿元。
摩尔线程2020年6月成立于北京,专注于全功能GPU芯片研发及AI计算解决方案,服务于数智化转型领域。
其于2025年12月5日在科创板上市,发行价114.28元,开盘价报650元,最高股价曾达941.08元/股,截止今天收盘最新股价627.3元/股,从最高点跌幅达1/3。
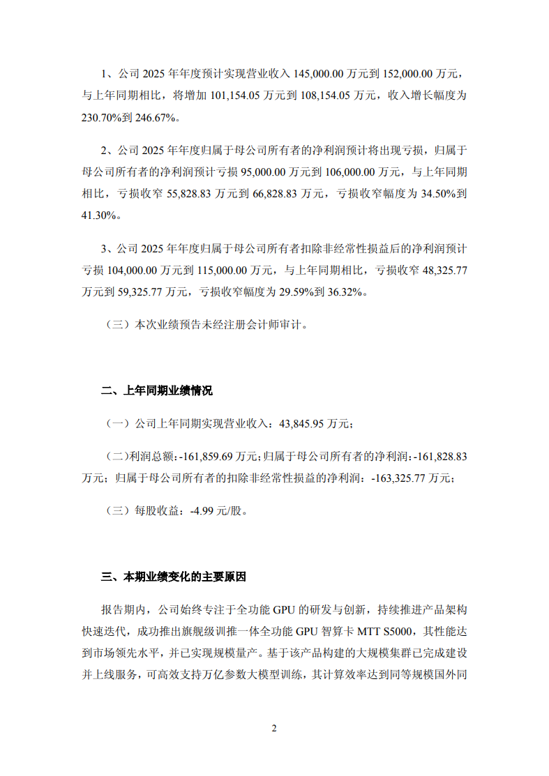
报告期内,公司始终专注于全功能GPU的研发与创新,持续推进产品架构快速迭代,成功推出旗舰级训推一体全功能GPU智算卡MTTS5000,其性能达到市场领先水平,并已实现规模量产。
基于该产品构建的大规模集群已完成建设并上线服务,可高效支持万亿参数大模型训练,其计算效率达到同等规模国外同代系GPU集群的先进水平。
摩尔线程还提到,但与部分国际巨头相比,公司在综合研发实力、核心技术积累、产品客户生态等方面仍存在一定的差距。
得益于人工智能产业蓬勃发展及市场对高性能GPU的强劲需求,公司产品竞争优势进一步扩大,市场关注度与认可度持续提升,推动收入与毛利增长,整体亏损幅度同比收窄。
同时,公司依然保持高研发投入,目前仍处于持续研发投入期,尚未盈利且存在累计未弥补亏损。



