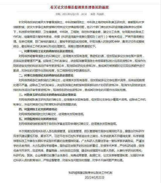
据科技部网站消息,科技部通报南开大学曹雪涛院士等论文涉嫌造假调查处理情况。通报全文如下:
有关论文涉嫌造假调查处理情况的通报
针对网络反映的南开大学曹雪涛院士、中科院裴钢院士、中科院上海药物所耿美玉研究员、首都医科大学饶毅教授、武汉大学李红良教授等的相关论文涉嫌造假问题,在21个部门参加的科研诚信建设联席会议框架下,科技部会同教育部、卫生健康委、中科院、工程院、自然科学基金委,建立分工负责、协同配合的联合工作机制,组建高层次复核专家组,依据《科研诚信案件调查处理规则(试行)》等有关规定,严肃开展调查处理。在单位调查、部门审核的基础上,复核专家组赴实地检查、听取当事人的陈述和申辩,集体讨论形成复核结论,最后联合工作机制审议形成处理意见。调查处理结果通报如下。
一、对曹雪涛院士论文的调查结论及处理意见
对网络质疑曹雪涛院士的63篇论文,经调查未发现有造假、剽窃和抄袭,但发现较多论文存在图片误用,反映实验室管理不严谨。经联合工作机制审议,决定取消曹雪涛院士申报国家科技计划项目资格1年,取消作为财政资金支持的科技活动评审专家资格1年,取消招收研究生资格1年,责成其对被质疑的论文回应质疑并进行勘误,对存在的问题作出深刻检查,在工程院相应学部通报批评。
二、对李红良教授论文的调查结论及处理意见
对网络质疑李红良教授的21篇论文,经调查未发现有造假,但发现较多论文存在图片误用,反映实验数据处理不严谨。经联合工作机制审议,决定取消李红良教授申报国家科技计划项目资格2年,取消作为财政资金支持的科技活动评审专家资格2年,取消招收研究生资格2年,责成其对存在的问题作出深刻检查。
三、对耿美玉研究员论文的调查结论及处理意见
对网络质疑耿美玉研究员的5篇论文,经调查未发现有造假,但发现论文存在少量图片误用。经联合工作机制审议,决定对其进行批评教育和科研诚信提醒谈话。
四、对裴钢院士论文的调查结论
对网络质疑裴钢院士的1篇论文,经调查未发现有造假。
五、对饶毅教授论文的调查结论
对网络质疑饶毅教授用于自然科学基金项目申请的2篇论文,经调查未发现有造假。
本次调查发现相关科研人员在数据管理、实验室管理、团队管理等方面存在漏洞和不足,暴露出对科研作风学风建设重视不够、要求不严。习近平总书记在科学家座谈会上指出,科学成就离不开精神支撑,科学家精神是科技工作者在长期科学实践中积累的宝贵精神财富。广大科研人员要继承老一辈科学家求真务实、严谨治学的优良传统,大力弘扬科学家精神,肩负起历史赋予的科技创新重任,珍惜学术声誉,严守科研诚信,保持优良作风学风,攻坚克难、勇攀高峰,为科技自立自强、建设科技强国作出更大贡献。从事科学研究的高校、科研机构、医院、企业等要切实履行主体责任,完善成果管理、数据汇交、论文发表等管理制度,加强对本单位科研人员的教育培训,严格监督管理,对苗头性问题及时提醒,对学术不端问题严肃处理。
科研诚信建设联席会议联合工作机制
2021年1月21日
